おかげさまで開設25周年SIALKINGDOM.COM 創業祭

SIALKINGDOM.COM

詳しくはこちら
マイストア マイストア 変更
  • 即日配送
  • 広告
  • 取置可能
  • 店頭受取

HOT ! 1/20.21 NKT様

※SIALKINGDOM.COM 限定モデル
YouTuberの皆様に商品の使い心地などをご紹介いただいております!
紹介動画はこちら

ネット販売
価格(税込)

12,579

  • コメリカード番号登録、コメリカードでお支払いで
    コメリポイント : 62ポイント獲得

コメリポイントについて

購入個数を減らす
購入個数を増やす

お店で受け取る お店で受け取る
(送料無料)

受け取り店舗:

お店を選ぶ

近くの店舗を確認する

納期目安:

13時までに注文→17時までにご用意

17時までに注文→翌朝までにご用意

受け取り方法・送料について

カートに入れる

配送する 配送する

納期目安:

09月20日頃のお届け予定です。

決済方法が、クレジット、代金引換の場合に限ります。その他の決済方法の場合はこちらをご確認ください。

※土・日・祝日の注文の場合や在庫状況によって、商品のお届けにお時間をいただく場合がございます。

即日出荷条件について

受け取り方法・送料について

カートに入れる

欲しいものリストに追加

欲しいものリストに追加されました

  • 1/20.21 めづらい NKT様
  • SOOR PLOOM Birdie Tunic 10y
  • 1/20.21 NKT様
  • Joie チャイルドシート Arc360°
  • 1/20.21 NKT様
  • MINI 純正 チャイルドシート
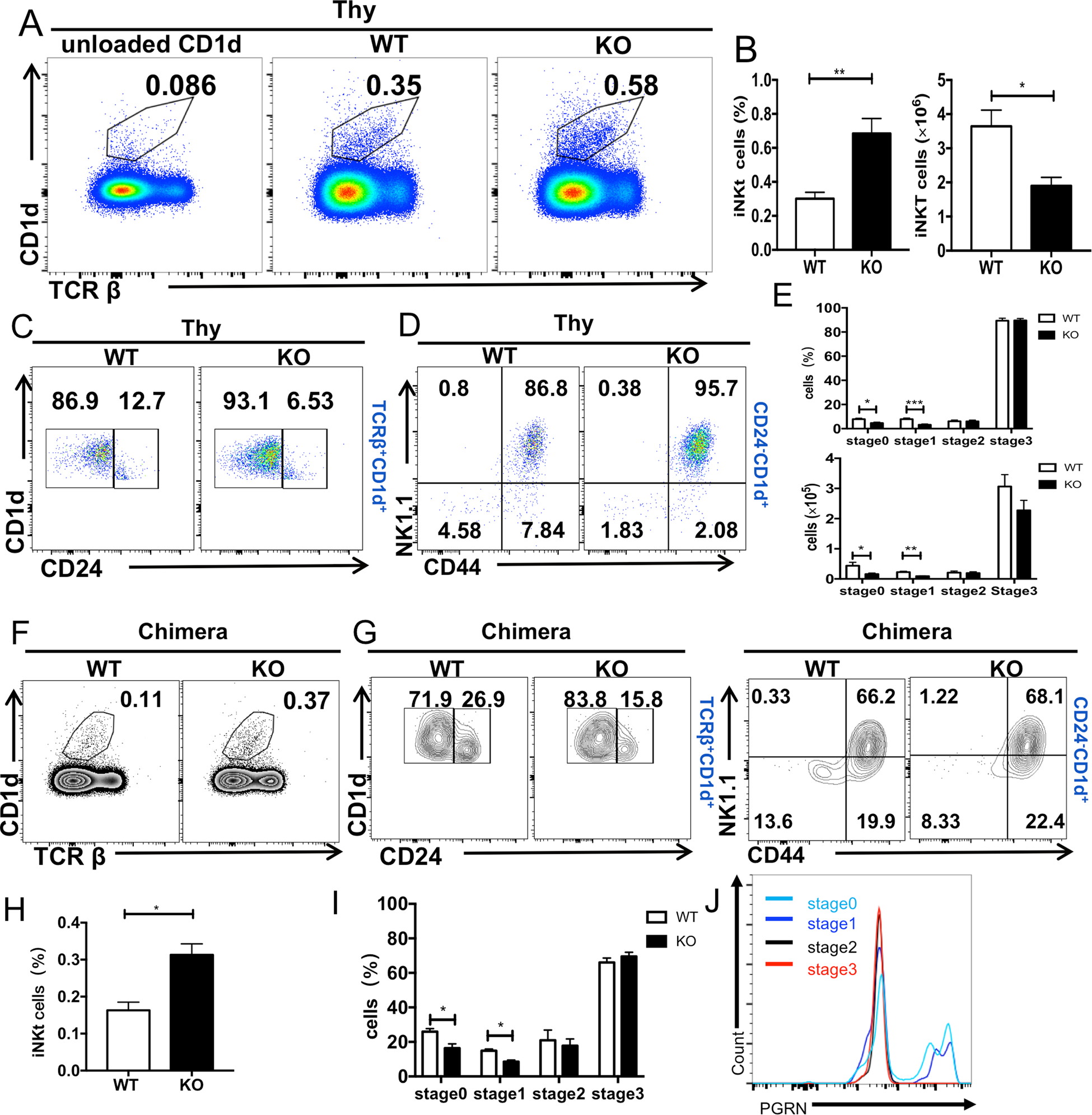
  • Progranulin regulates the development and function of NKT2 cells
  • IL-21-mediated reversal of NK cell exhaustion facilitates anti
  • MINI 純正 チャイルドシート
  • 1/20.21 めづらい NKT様
  • さなな様専用
  • MINI 純正 チャイルドシート
  • Tシャツ くるま 110 快い
  • ベビーカー フィーノ ストライプ ネイビー ピジョン 送料込み
  • 1/20.21 NKT様

同じカテゴリの 商品を探す

ベストセラーランキングです

このカテゴリをもっと見る

この商品を見た人はこんな商品も見ています

近くの売り場の商品

このカテゴリをもっと見る

カスタマーレビュー

オススメ度  5点

現在、2376件のレビューが投稿されています。